新闻详情

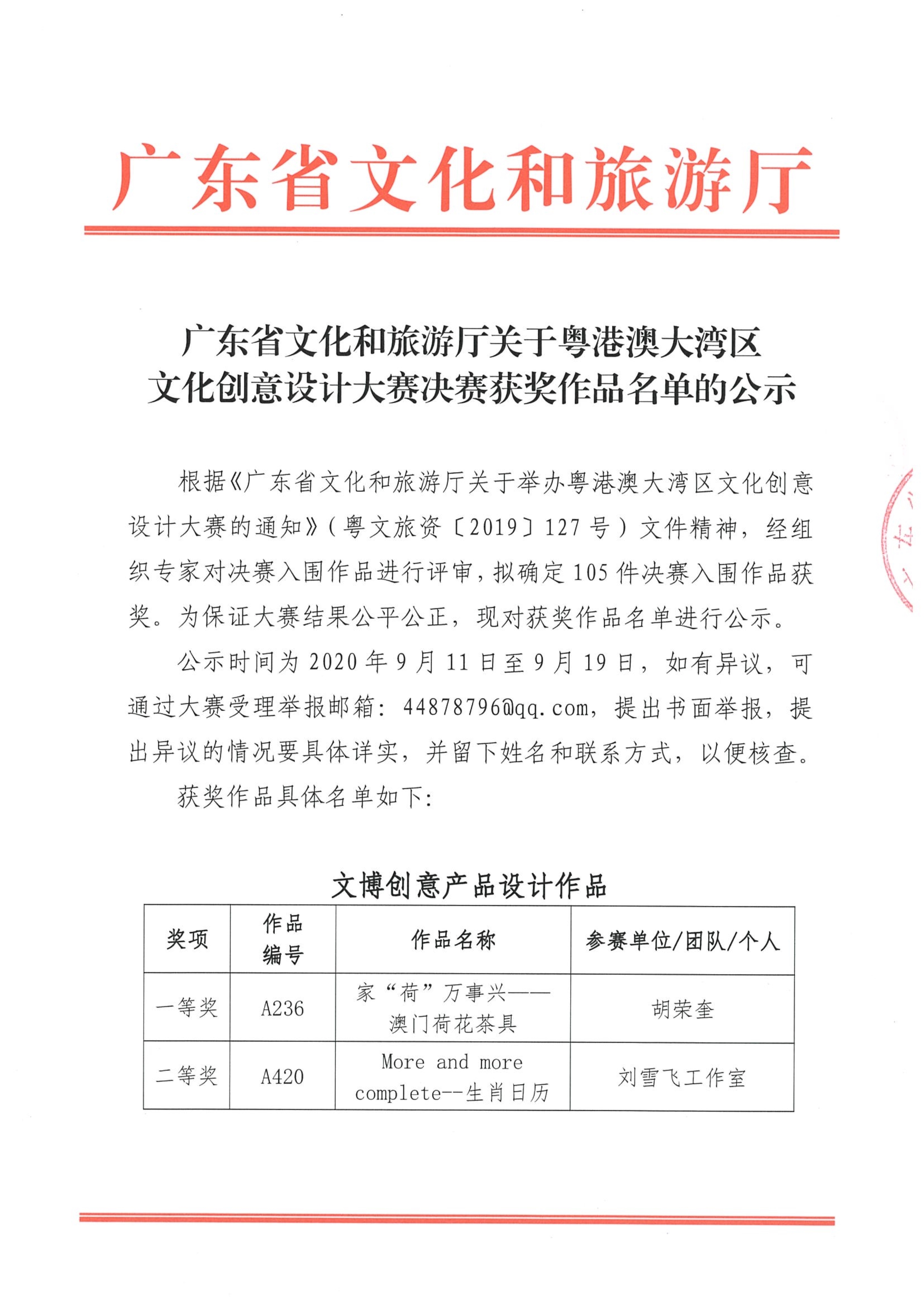
广东省文化和旅游厅关于粤港澳大湾区文化创意设计大赛决赛获奖作品名单的公示

1976
发表时间:2020-09-11 12:13

1.jpg2.jpg3.jpg4.jpg5.jpg6.jpg7.jpg8.jpg9.jpg10.jpg

支持单位:中央人民政府驻香港特别行政区联络办公室宣传文体部、中央人民政府驻澳门特别行政区联络办公室宣传文化部
学术指导单位:故宫博物院故宫文化创意研究所
主办单位:广东省文化和旅游厅、珠海市人民政府  
承办单位:横琴粤澳深度合作区民生事务局、珠海市文化广电旅游体育局、香港特别行政区政府文化体育及旅游局、澳门特别行政区政府文化局、粤港澳大湾区(广东)文创联盟

协办单位:各地级以上市文化广电旅游体育局(文化广电旅游局)、中国文联香港会员总会、澳门文化界联合总会、香港设计及创意产业总会、澳门设计师协会
合作机构:中央美术学院人文学院、中国人民大学国家版权贸易基地、广东省景区行业协会、洛可可创新设计集团

执行单位:广东汇雅天元文化传媒有限公司
大赛官微:粤港澳大湾区文化创意设计大赛   咨询电话:18128129181
扫码关注 大赛官微